
Exploration Minière
Tout projet minier commence par une bonne exploration afin de pouvoir mettre à jour les ressources minérales du sol et du sous-sol. L’exploration s’effectue en plusieurs phases dont l’exécution dépend du budget alloué et des ressources humaines et techniques disponibles. Par ailleurs aujourd’hui plusieurs techniques permettent d’arriver à des résultats décisifs. Notre expérience de la recherche en terrain birimien de l’Afrique de l’Ouest et l’expérience de nos experts sont un atout favorable à la mise en place et à la gestion de bonnes campagnes d’exploration depuis un terrain vierge jusqu’aux études de préfaisabilité..
Budgétisation et mise en place des projets
Nous développons des modèles conceptuels basés sur les processus pour identifier vos cibles d'exploration minière et mieux les comprendre. Notre compréhension des mécanismes de formation de gisements et de leur répartition au sein de nombreux environnements tectoniques et géologiques améliore la qualité des recherches et a déjà apporté une valeur ajoutée aux projets, qu’il s’agisse de projets d'expansion des ressources, en terrain connu (« brownfield ») ou en terrain vierge (« greenfield »).
Collecte et gestion de bases de données
Nos géologues savent conjuguer leurs compétences dans les domaines de l’interprétation géologique et structurale de gisements de minerai à l’application de systèmes de modélisation modernes pour la construction de modèles géologiques dynamiques 3D. Nos services et solutions comprennent entre autres la capture, la validation, l’analyse et la gestion des données techniques ainsi que la communication des résultats avec précision et clarté. Les outils logiciels que nous maîtrisons sont notamment Leapfrog, MapInfo, Micromine, ArcGIS, Quantum GIS, Gemcom, DataMine et Surpac. Par l'application de processus de modélisation, nous intégrons de multiples ensembles de données 2D et 3D, nous évaluons les cibles d'exploration en temps réel (de l'échelle du district à celle du gisement).
Rapports techniques et gouvernementaux
Nos experts techniques produisent des rapports destinés tout aussi bien à la distribution publique qu’à la circulation en interne, basés sur les principes directeurs internationaux relatifs à la transparence, l'importance relative et la compétence.• Analyse structurale sur le terrain visant à déterminer les contrôles sur la répartition de la teneur
• Intégration et interprétation de données géologiques, géochimiques hydrogéologiques et géophysiques au sol associée à la télédétection
• Modélisation géologique 3D de corps minéralisés complexes pour estimation et modélisation des volumes des ressources minérales
• Formation sur site en géologie structurale et acquisition de données adaptée au projet
• Évaluation de projet d'exploration
• Présentation des informations techniques par des experts externes
• Présentation des informations par des Personnes Compétentes
• Rapports pour le gouvernement
• Rapports d’obtention et de renouvellement de permis
• Évaluation de portefeuille

Mines et Exploitations Semi-industrielles
Une mine ou une exploitation semi-industrielle est un investissement très colossal qui requiert une expérience particulière en la matière. Plusieurs paramètres sont à prendre en ligne de compte quand il s’agit d’exploitation. Le type de minerais, la quantité exploitable, la pérennité de l’exploitation et le retour sur investissement sont des questions qui peuvent être élucider en ayant référence à nos services.
Etudes de préfaisabilité et de faisabilité
Une fois le gisement découvert, il convient de mener des études préfaisabilités et de faisabilité afin de pouvoir accompagner le plan de financement de l’exploitation et son impact environnemental et social.
Evaluation et mise ne place de systèmes d’exploitation Industriels et semi-industriel
Avant de parler d’exploitation, il faut d’abord circonscrire le minerai et ensuite faire des analyses de récupération afin de trouver la meilleure méthode de récupération du minerai. Etant donné que les terrains géologiques peuvent varier d’un endroit à l’autre, les techniques de récupération peuvent aussi être adaptées au type de terrain et au minerai.
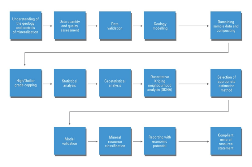
Evaluation des ressources
En adaptant nos processus à votre projet, nous tirons le meilleur parti possible de notre expérience en matière de géologie structurale, de métallogénie, de théorie géostatistique, d’estimation des ressources et d’exploitation minière. L’évaluation approfondie des données disponibles et la création de modèles géologiques de la minéralisation nous permet d’analyser vos données en vue de sélectionner la méthode d'interpolation de densité et de teneur la plus appropriée.
Carrières
Les carrières sont indispensables dans les domaines de la construction et du génie civil. Par ailleurs, il ne s’agit pas que de matériaux concassés ; il y a aussi des carrières de céramiques et de pierres ornementales qui sont à ce jour une ressource mésestimée.
Ciblage de matériaux à potentiel exploitable
Plusieurs matériaux sont exploitables à ce jour. La multi diversité des ressources minérales sont un atout majeur en prendre en compte dans la recherche de matériaux exploitables.
Geo-Consulting
Nous intervenons dans tous les domaines de la géologie et des secteurs connexes qui nécessite l’avis et l’expertise de quelqu’un qui a étudié les sciences de la terre. Il s’agit bien de la géologie pure, de la géophysique, de l’hydrogéologie, de la géochimie, des géo-matériaux et de la recherche de tout type de minerais
Etudes géologiques et structurales
Les gisements hydrothermaux et la plupart des gisements magmatiques sont le résultat d’un écoulement de fluides à travers la croûte terrestre et des réactions qui s’ensuivent avec la roche hôte ou d'autres fluides. Ceci provoque la séparation physique des composants et des dépôts de concentrations de minéraux à fort potentiel économique. Les réseaux de structures dans lesquelles se forment les minéraux facilitent en général la migration du liquide de la croûte terrestre (ou magma). Ces structures, à grande et à petite échelle, ont un impact sur presque tous les aspects techniques de l'exploration et l'estimation des ressources.
Télédétection et géophysique
Grâce à notre connaissance profonde de la géologie structurale, nous interprétons les données de télédétection et fournissons des interprétations intégrées qui s’appliquent directement au ciblage pour l’exploration. Notre équipe pluridisciplinaire, constituée d’experts assimile les ensembles de données les plus complexes en vue de générer et d’affiner des cibles d’exploration, de définir les contrôles sur la minéralisation et de délimiter les structures et les lithologies prometteuses. L'intégration de ces données à nos connaissances géologiques et structurales nous permet d'identifier les processus géologiques, de détecter les structures et d'évaluer la probabilité d’accumulation de matières premières.
Echantillonnage, analyse et QAQCe
La mise en place de processus d'assurance et de contrôle qualité peuvent accroître l'efficacité des programmes d'échantillonnage en définissant des protocoles et procédures de forage, d’enregistrement, d’échantillonnage, d’analyses et d’essais appropriés. L'insertion de matériaux de contrôle aveugle, par exemple, peut améliorer la précision. Lors d'une évaluation d'assurance et de contrôle qualité de votre programme d'échantillonnage, nous étudierons les facteurs clés, tels que le volume d'échantillonnage, la densité des forages requis ou la disposition des échantillons pour savoir s’ils sont appropriés et s’ils créeront le niveau de confiance nécessaire aux estimations de ressources ultérieures.
Evaluation de projets miniers
L’évaluation d’un projet minier requiert l’expertise et l’intervention de plusieurs acteurs du secteur. Des agents techniques sur le terrain en passant par l’administration et les acteurs environnementaux et sociaux ; il faut savoir se situer quant à l’objectif recherché et aux ressources que nous avons disposition.
Ciblage de matières premières exploitables
L'évaluation et la modélisation techno-économique des actifs miniers sont nécessaires pour les fusions et acquisitions, les co-entreprises, les dessaisissements d'actifs, le financement de projets, la détermination des droits et des taxes, l’application des règlements, les litiges et l'indemnisation. Les estimations au stade de l'exploration – avant toute définition des ressources – sont particulièrement complexes et reposent sur l'expérience et l'expertise.
Etude d’impact environnemental et social
L’EIES est un volet stratégique à tout projet minier car il permet de mettre en relation les dangers et les risques de l’activité minière tout en proposant des actions de règlement et de prévention des comportements ou des usages à risque. Cette étude doit donc pour ce faire intégrer toutes les parties prenantes et tous les acteurs de cette activité dans la localité où elle se situe. Ceci permettra déjà de mettre en place le projet de fermeture de la mine dès le commencement du projet.
Intégration des acteurs communautaires
Les projets que nous menons sont tous des projets de développement qui doivent dans un premier temps servir aux activités et aux populations riveraines de sorte que ces projets puissent s’intégrer dans une dynamique socio-économique d’intégration et de richesse à l’échelle locale, régionale et même nationale. C’est pour ce faire que nos actions communautaires doivent être sous-tendues et suivies.Gestion des permis d’exploration et d’exploitation
• Montage de dossiers administratifs auprès du ministère• Visite de terrain et relations avec les communautés
• Administration et obtention de titres miniers
• Validation et suivi des travaux en relation avec les directions départementales et régionales